
光耦
是什么
介绍
实现信号隔离的元器件,通常用于各部分电路之间,使其不互相受到影响


内部结构及其使用原理
由一个发光二极管和一个光敏三极管封装而成
使用原理:当发光二极管有信号输入时,会被点亮,此时光敏三极管导通,从而使得右边电路可以正常工作
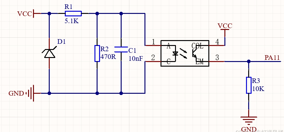
基本电路应用
常见的光耦电路结构:

光耦的两边各有两个引脚分别连接MCU与外围电路,并且两边信号没有直接联系。上图右边为MCU部分,左边为外围电路,倘若左边电路因电流过大而被烧毁,也不会影响右边MCU正常工作,这就是光耦在实际电路中的作用
R1的作用:光耦的1引脚为电源输入端,发光二极管的耐压值有限,所以要添加电阻进行限流,否则会烧毁。阻值一般选择1K-10K,将电流控制在100uA左右。电流越大,三极管导通速度越快,具体选值要根据手册来计算
C1的作用:C1电容与R1电阻搭配来使用,对输入信号进行滤波,由于不知道现场的干扰频率,所以这里的电容普遍选值为10nF或者100nF
理想信号:

实际信号会受到现场噪声影响,有许多小毛刺,不够平滑

加了电容之后,这些小毛刺都会被吸收掉,使得信号更加平滑

R2的作用:当光耦的1引脚没有信号进来时,此时引脚的状态为浮空,我们应该避免引脚处于浮空,所以在这里接个电阻使得引脚接地,为0V、低电平。这样就可以确保二极管百分百不会发光
R3的作用:与R2同理,使得引脚处于固定电平,避免因浮空状态而造成电路工作混乱
D1的作用:D1是一个稳压二极管,用来保护发光二极管。人的手在碰到电路板时,可能会有静电产生,人体静电可达几千伏甚至几万伏,此时稳压二极管会瞬间被击穿,并吸收电能后将其释放,从而起到保护作用
- 感谢您的赞赏
赞赏名单
由于您的支持,我才能够实现写作的价值。
本文是原创文章,采用CC BY-NC-SA 4.0协议,完整转载请注明来自哲哲折 - 分享技术与艺术
评论 ()



