
场效应管
电压驱动型器件
常用于信号开关、功率开关、电平转换等各种用途
类型与应用

NMOS管:
- 电路符号:箭头往里,箭头方向代表电子走向
- 电子开关:控制信号G极为高电平时导通,低电平时断开
- 导通电阻小,导通功耗小
- [低边开关]{.label .danger}应用首选,驱动方便,选型灵活
- N沟道MOSFET驱动比较复杂,一般需要额外电源或[自举驱动]{.label .danger}
- MOS管==体二极管==的负极作为电源输入端
PMOS管:
- 电路符号:箭头往外,箭头方向代表电子走向
- 电子开关:控制信号G极为低电平时导通,高电平时断开
- 导通电阻大(制造工艺?),导通功耗大
- [高边开关]{.label .danger}应用,用P沟道MOSFET驱动比较简单,但导通电阻相对较大,!!价格相对较高!!
- MOS管==体二极管==的负极作为电源输入端
体二极管:MOS管不可避免的寄生二极管
影响:
- 正向压降较高会增加开关损耗,导致MOS管发热
- 在高频开关应用中,反向恢复时间和电流会影响效率和产生电磁干扰


关键参数
阈值电压(Gate-source threshold voltage ,VGS(th))
MOSFET的电气特性(静态特性Vth) | 东芝半导体&存储产品中国官网
- 定义:使 MOS 导通的最小栅源电压,是 MOS 管从截止态进入导通态的临界电压(NMOS 正,PMOS 负)。
- 工作原理:当栅源电压 VGS<∣Vth∣时,漏源之间无导电沟道,管子截止;当 VGS≥∣Vth∣时,电场会吸引漏源区的载流子,在栅极下方的衬底表面形成导电沟道,漏源之间可以导通电流。
- 特性:N 沟道 MOS 管 Vth一般为 1~4V,P 沟道 MOS 管 Vth 一般为 -1~-4V。温度升高时,Vth会线性下降。
- 实操:栅极驱动电压必须大于 Vth且留有足够裕量,否则 MOS 管无法完全导通,会导致导通损耗剧增。
- 测试:测量当源极与漏极之间有指定电流时的栅极电压。

栅极-源极电压(VGS)升高,直至漏极电流(ID)达到指定值。一旦达到该值,立即测量VGS。
| 特性 | 符号 | 测试条件 | 最小值 | 典型值 | 最大值 | 单位 |
|---|---|---|---|---|---|---|
| 栅极阈值电压 | Vth | VDS=10V,ID=1.0mA | 1.4 | — | 2.4 | V |
导通电阻(Drain-Source On-State Resistance ,RDS(on)
MOSFET 导通电阻(RDSON)参数解读-西安中昊芯测科技有限公司
导通电阻_电子小百科_罗姆半导体集团(ROHM Semiconductor)
- 定义:MOS 管完全导通(工作在线性区)时,漏极与源极之间的等效电阻,是 MOS 管导通状态下的核心损耗来源。(越小越好)
- 工作原理:当 VGS≫Vth时,MOS 管形成低阻导电沟道,Rds(on)由沟道的材料电阻率、沟道长度和宽度决定,芯片厂商通过增大沟道宽度(W)、减小沟道长度(L)来降低Rds(on)。
- 特性:VGS越大,Rds(on)越小,温度升高时,Rds(on)会显著增大。这是导致大电流下 MOS 管发热的主要原因。
- 实操:
MOSFET消耗的功率PD用MOSFET自身具有的导通电阻乘以漏极电流(ID)的平方表示(功率PD)=(导通电阻RDS(ON) ) x (漏极电流ID)2。
Rds(on)越小,导通损耗(P=I²R)越低,大电流场景选低于几十毫欧的 MOS 管,降低大电流下的发热。 - 测试:
- 施加栅源电压 VGS=10V(一般情况下),使器件处于完全导通状态。
- 逐渐施加漏源电压VDS,当流经MOSFET的漏极电流IDS达到特定值时(IDS 一般取器件最大连续漏极电流的一半),根据欧姆定律计算导通电阻RDSON=VDS/IDS
漏极最大电流 Id (max)
- 定义:MOS 管在安全工作区内,能够持续承受的最大直流漏极电流,部分手册还会给出脉冲最大漏极电流 Id(pules)(短时间内可承受的峰值电流)。
- 工作原理:
特性:良好的散热条件可提升实际可承受的电流值,散热不良时,即使Id未达Id(max),也可能因过热损坏。脉冲宽度越窄、占空比越小Id(pulse)越大。
实操:留 30% 裕量(5A 负载选 Id≥7.5A),配合散热评估。
例:电机启动、堵转时的峰值电流远大于额定电流,需保证峰值电流小于 Id(pulse),持续工作电流小于Id(max)。
漏源击穿电压 Vds (max)
- 定义:MOS管截止时,漏极与源极之间能够承受的最大反向电压,超过该值会导致MOS管雪崩击穿,永久损坏。
- 工作原理:MOS管截止时,漏源之间的PN结承受反向电压。当 Vds>Vds(max)时,耗尽层内电场强度超过临界值,会引发雪崩击穿,漏极电流急剧增大,瞬间产生的高热量烧毁器件。
- 特性:温度升高时,Vds(max)会略有上升,实际应用中,需考虑电压波动和尖峰电压。
- 实操:电机驱动电路的母线电压峰值必须小于Vds(max),留20%裕量。
体二极管参数(Is/Is (pulse)/Vsd)
定义:持续电流 / 脉冲电流 / 导通电压
MOS 管的寄生体二极管(又称续流二极管)是由器件结构决定(N 沟道 MOS 管的体区为 P 型,漏、源区为 N 型,形成 PN 结)。
工作原理:MOS 管截止时,若漏源电压极性反转,体二极管会自动导通,为感性负载提供续流回路,避免 MOS 管因尖峰电压击穿。
特性:正向电流增大而增大,随温度升高而减小,体二极管的反向恢复时间较长,高频续流时会产生较大的反向恢复损耗。
实操:仅用于续流,避免长期导通(如 BUCK 死区)
测试
MOS替代料测试验证流程:
- 前期准备
- 样品生产:使用新的MOS材料制作多个测试样品,以便进行反复测试。
- 设备校准:确保所有测量和测试设备已准确校准,包括半导体参数分析仪、示波器等。
- 电气性能测试
- 阈值电压:测量MOSFET的开启与关闭所需的栅极电压。
- 导通电阻:测量器件在开启状态下的电阻,以确保功耗和热损失在可接受范围内。
- 漏电流:检查在关闭状态下的漏电流,从而评估器件的关断能力。
- 功能验证
- 开关速度:利用示波器测量器件的开通和关断时间,以确保其满足响应速度要求。
- 控制信号:测试栅极驱动电压和电流,确保信号完整性。
- 热特性测试
- 温度测试:在工作条件下运行电路,通过热成像监测热分布,确保温度在器件和电路板的额定范围内。
- 热循环测试:通过多次高低温循环来验证器件的热稳定性。
- 稳定性和环境测试
- 可靠性:进行长时间的开关循环测试,观察器件故障或性能退化情况。
- 环境测试:在不同温湿度条件下运行测试,以评估其环境适应性。
- 信号完整性测试
- 信号传输:使用示波器测量USART接口传输信号的波形,确保无波形扭曲或失真。
- 数据完整性:通过发送和接收数据包来验证传输信号的完整性和误码率。
- 故障分析
- 失效分析:若测试中发现异常,利用断层扫描或显微镜分析MOSFET内部结构。
- 问题排查:调查异常信号路径或热噪声源以确定原因。
- 比较和数据分析
- 性能比较:将新材料的测试结果与标准材料进行对比,查看两者在性能、效率和稳定性方面的差异。
- 数据处理:分析测试数据,绘制I-V、热特性等图表,以便直观呈现差异和优势。
- 报告和决策
- 报告撰写:整理测试结果,编制报告并提供改进建议或业务决策支持。
- 评审和决策:根据测试结果和报告,决定新的MOS材料在产品中的应用与否。
实际电路
UART 接口的双向电平转换电路

UART 接口的双向电平转换电路,通过 DTS3402-MOS,配合两侧电源与上拉电阻,实现 MCU 侧和外部设备侧的信号电平匹配,同时提供静电防护。
发送通道(MCU→外部设备:MC_COM_TXD → OD_UART_RX)
接收通道(外部设备→MCU:OD_UART_TX → MC_COM_RXD)
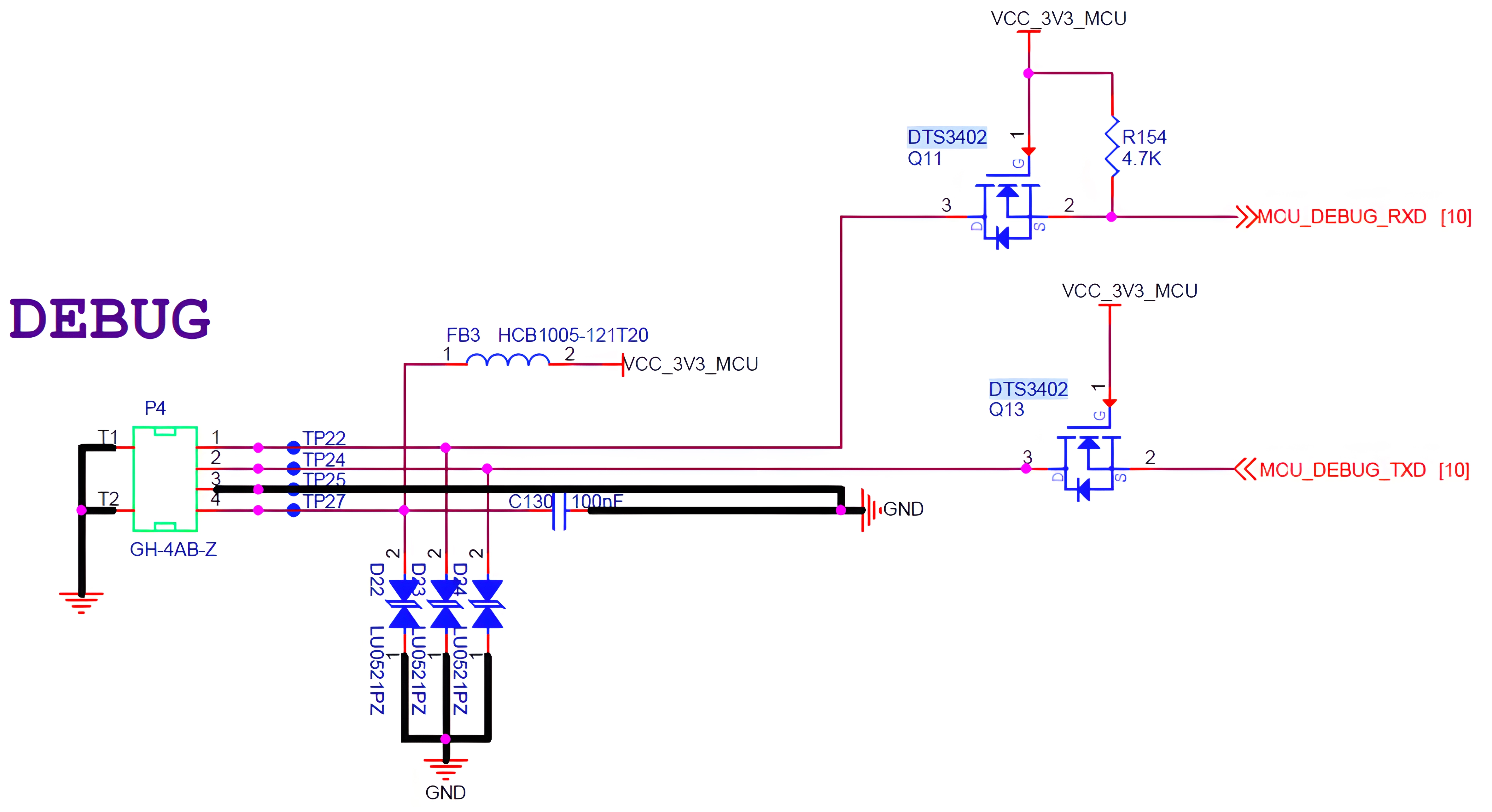
MCU 的 DEBUG 调试接口电路

核心功能是实现外部调试工具与 MCU 之间的 UART 通信,这个电路里的 MOS 管是 “动态导通”的 —— 仅在两侧信号有电平差时,Vgs才会达到Vth并导通传输信号,不会一直处于开启状态。
作用是实现双向电平转换 / 信号缓冲元件 。
当调试工具发高电平(3.3V):
Q11 引脚 3 的电压≈3.3V,与引脚 1 的参考电压(VCC_3V3_MCU,也是 3.3V)一致,此时 MOS 管的Vgs≈0,MOS 关断;但引脚 2 被R154上拉到 3.3V,因此MCU_DEBUG_RXD收到高电平。
当调试工具发低电平(0V):
Q11 引脚 3 的电压≈0V,与引脚 1 的参考电压(3.3V)形成Vgs=3.3V-0V=3.3V(大于 MOS 的开启电压Vth),MOS 导通;引脚 2 的电压被 MOS 拉低到 0V,因此MCU_DEBUG_RXD收到低电平。
按键触发 + 自锁保持的大电流电源开关电路

并联 PMOS 管的作用,PMOS 管的 “导通内阻” 会随电流增大而发热,而负载是VCC_21V_MOT,并联 PMOS 可以降低总导通内阻、提升载流能力,同时减少单管的发热风险。
核心逻辑:按键触发→PMOS 导通→自锁保持(按键松开维持供电)
- 感谢您的赞赏



