
DC-DC
DC-DC(开关电源)
厂商
- [[矽力杰]]==主要==
- 3PEAK==需要成本低次要部分==
- 进口==备选==
概念
直流转直流电源(Direct Current),直流电路中将一个电压值的电能变为另一个电压值的电能的装置
构成
控制芯片、电感线圈、二极管、三极管、电容器(一般)
特点
- 与LDO(低压差线性稳压器)相比==效率高==,通常效率在70%以上,效率高的可达到95%以上
- 适应电压范围宽
分类
- Buck DC-DC converter
- Boost DC-DC converter
- Buck-Boost DC-DC converter
工作方式
- 同步整流
采用通态电阻极低的MOS管代替二极管
续流MOSFET的导通和关断是主动的,与开关管的动作严格同步
- 大大降低损耗
- 价格昂贵
- 轻载时工作状态更好
- 低压(30V、40V)同步较多
- 异步整流
续流二极管的导通和关断是被动的,与开关管的动作不同步
- 二极管轻载时的损耗较大
- 轻载时由于工作在不连续模式产生很大的噪声
- 高压一般做异步
调制方式
- PFM(脉冲==频率==调制方式)
开关脉冲宽度一定,通过改变脉冲输出频率,使输出电压达到稳定
优点
长时间使用耗电小(尤其小负载)
缺点
重负载情况下,效率明显低于PWM方式
由于其纹波频谱比较分散规律少,使得滤波电路的设计十分复杂与困难 - PWM(脉冲==宽度==调制方式)
开关脉冲的频率一定,通过改变脉冲输出宽度,使输出电压达到稳定
优点
控制电路简单,易于设计与实现
具有良好的电压纹波和噪声
频率特性好,线性度高
在重负载情况下有极高的效率
缺点
随着负载变轻,效率下降,轻负载情况下效率很低 - PSM(==待补充==)
DC-DC和LDO差别
LDO
线性功耗高,跑不了大电流,低压差小电流用,最高40V
DC-DC
大电流用
电路

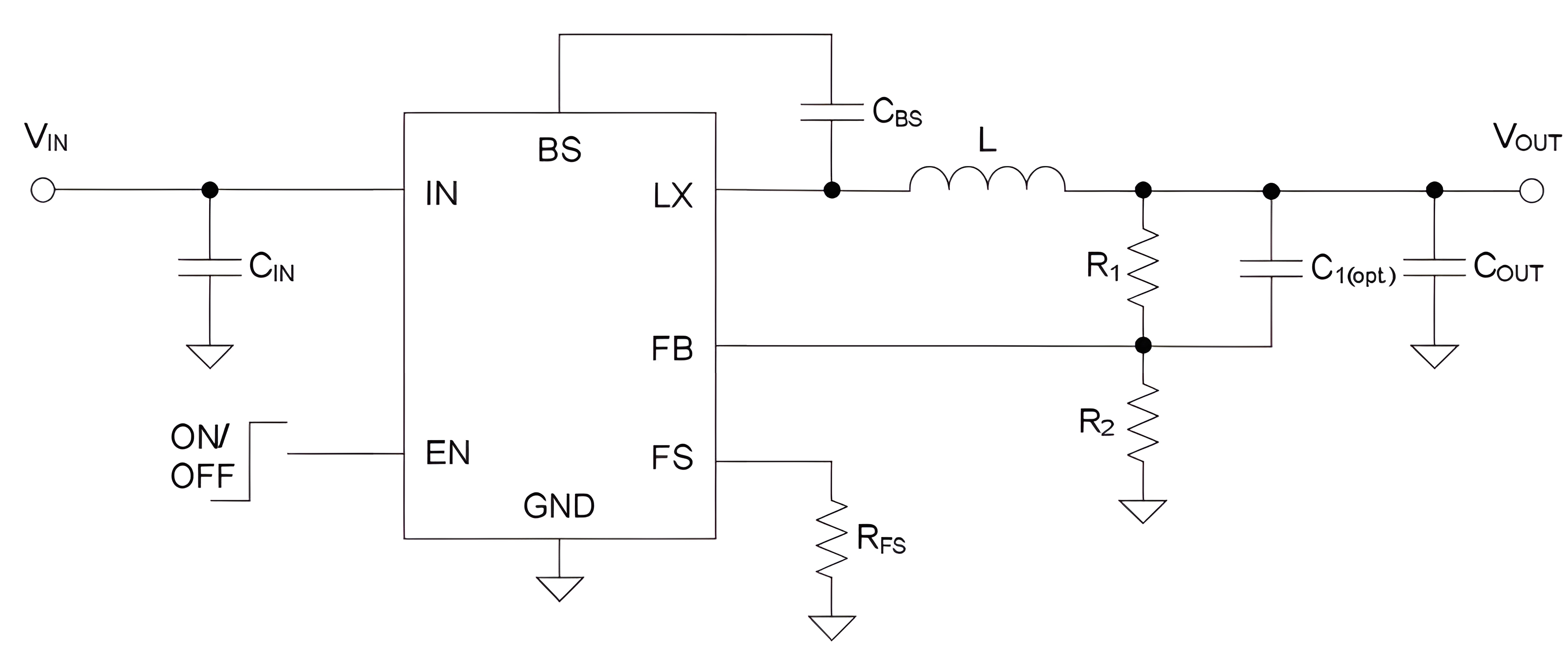
基于SY8303AIC的(2)1A~3A(中电流)的DCDC降压方案设计方案参考-立创商城
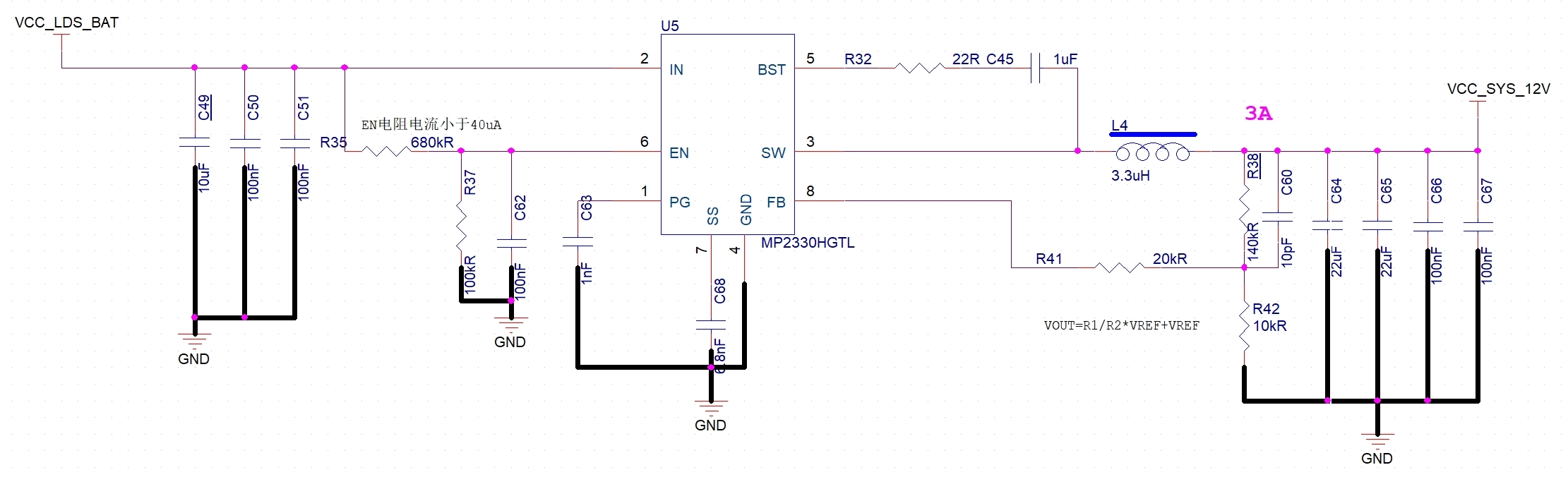
16lidar_mb__power

控制模式
???
- 感谢您的赞赏
赞赏名单
由于您的支持,我才能够实现写作的价值。
本文是原创文章,采用CC BY-NC-SA 4.0协议,完整转载请注明来自哲哲折 - 分享技术与艺术
评论 ()



